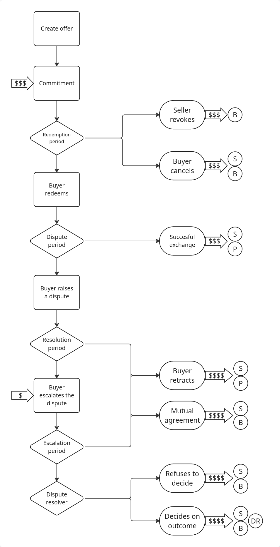
Exchange mechanism
1
2
3
4
State transitions
Phase
Previous state
State
Next state(s)
Listing period
/
LISTED
COMMITTED
Redemption period
LISTED
COMMITTED
REVOKED CANCELED REDEEMED
Dispute period
COMMITTED
REDEEMED
COMPLETED DISPUTED
Resolution period
REDEEMED
DISPUTED
RETRACTED RESOLVED ESCALATED
Escalation period
DISPUTED
ESCALATED
RETRACTED RESOLVED DECIDED REFUSED
End states are written in bold. Each of the periods is described on the following pages. The final payouts for all states are listed on Exchange payouts.

Last updated
